四川招聘|【四川职业技术学院】招聘(岗位多)
月兔 2023-02-20 245

点
四川师说关注哦
☀关注四川师说,汇集四川教师招聘信息,包含四川幼儿教师招聘,四川中学教师招聘,四川 高校教师招聘,教育培训机构教师招聘等信息,求职教师岗位,请【关注】
温馨提示:感谢你关注四川师说!因网络诈骗现象较多,花样百出,请提高警惕,谨防上受骗!前往应聘面试或去某一地工作时,最好跟亲朋友好友告知一声去向,祝大家顺利找到
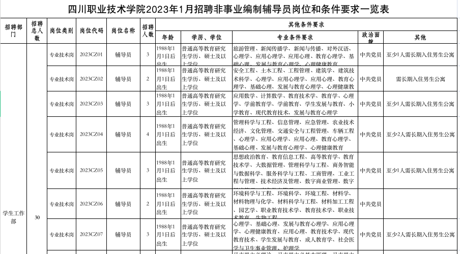
四川职业技术学院是由四川省人民政府主办,四川省教育厅直属的公办全日制高等学校。学校坐落于全球绿色城市、国际花园城市、中国十佳宜居城市、中国优秀旅游城市、全省第二大交通枢纽遂宁市。学校系四川省示范性高职院校,四川省优质高职院校,四川省本科层次职教师资人才培养试点院校,教育部首批“经世国际学院”入选院校,四川省高水平高职院校和高水平专业群立项建设单位。学校具有111年职业教育和65年高等师范教育办学历史,校园占地面积2605.5亩,建有17个二级学院。学校现有专任教师近800人,具有高级职称267人,博士、硕士研究生431人。学校现有全日制普通大专学生近18000人,招收俄罗斯、哈萨克斯坦、吉尔吉斯斯坦、越南、老挝、蒙古、印度、孟加拉国等8个国家留学生100余名。“十四五”期间,学校将以习近平新时代中国特色社会主义思想为指导,以市场化的校企合作、产教融合协同育人为主线,以建“双高”、升本科为抓手,以改革创新为动力,以促进学生全面发展服务地方经济社会为目标,建成四川特色、全国一流、世界水平的职业技术大学,打造“职教师资摇篮、产业人才高地”。(点击文末“阅读原文”查看原公告)本次招聘辅导员30名(岗位和条件要求详见附件1)。

2.完全符合《四川职业技术学院2023年1月招聘非事业编制辅导员岗位和条件要求一览表》(参见附件1)要求的学历学位及其他条件。2023年应届毕业生必须在2023年7月31日前取得符合岗位条件要求的毕业证、学位证等证书。未在规定时间内取得并提供有关证书的,视为自动放弃,责任自负。留学人员应持国家教育部留学服务中心认证学历、学位。留学期间所学专业未列入国家教育行政部门颁布的学科专业目录的,按有关规定进行第三方专业认定,认定与招聘专业为相似专业的视为专业条件合格。3.具有中华人民共和国国籍,热爱社会主义祖国,拥护中华人民共和国宪法,拥护中国共产党,遵纪守法,品行端正,有良好的职业道德,爱岗敬业,事业心和责任感强,热爱教育工作,身心健康。有下列情况之一者,不得应聘:4.专业知识基础好,具备从事教育教学工作的素质和技能。5.本科或研究生期间有担任过主要学生干部者可优先。公告发布之日起至2023年2月13日17时止(以电子邮件发送时间为准)。(2)《四川职业技术学院招聘非事业编制工作人员报名登记表》《报名信息汇总表》(附件2、3);(3)毕业证书、学位证书扫描件(应届毕业生需提供学生证、学校主管毕业生就业工作部门开具的就读院系及专业等情况证明材料的扫描件);上述材料一并打包,按“应聘岗位+姓名”命名,发送至邮箱sczyxy1917@sina.com。应聘人员须保证所提供资料真实性,造假者一经发现将取消应聘资格。学校根据应聘材料进行资格审查,资格审查合格者进入面试。进入面试的人员名单和面试时间、地点、形式等以学校通知为准。面试前须进行心理测试(心理测试结果不向社会公布),通过心理测试后方能参加面试。采取结构化面试方式,面试内容由学校确定。面试人员面试成绩不应低于60分,低于60分的不予聘用。根据岗位招聘数量及考生面试成绩确定进入体检的人选,体检费用自理。因体检不合格或自动放弃出现的缺额,按面试成绩高低依次递补。体检不合格者不予聘用。对体检合格人员的思想政治素质、遵纪守法情况、道德品质修养、心理调适能力等方面进行综合考核,并对其与报考相关的人事档案等材料的真实有效性和报考资格进行核实确认。拟聘用人员名单在学校官网公示5个工作日,公示无异议的,经学校审批后,按相关规定聘用。本次招聘均为非事业编制,按照学校人事代理办法进行管理,在人事代理期间可参加学校事业编制公招。四川职业技术学院网址:https://www.scvtc.edu.cn/1.《四川职业技术学院2023年1月招聘非事业编制辅导员岗位和条件要求一览表》2.《四川职业技术学院招聘非事业编制工作人员报名登记表》注:应聘时请说明来自“四川师说”公众号

本文链接:https://www.9888tx.com/huabei/?id=1716
转载声明:本站发布文章及版权归原作者所有,转载本站文章请注明文章来源!
请发表您的评论